网上赌场真人发牌-澳门网上赌场空城_澳门百家乐论坛及玩法_全讯网厂(中国)·官方网站
首頁
研院概況
研院簡介
現任領導
部門設置
招生信息
培養管理
對外交流
獎助管理
日常教學
相關下載
學位管理
專業設置
優秀論文
學位委員
名譽博士
學位制度
同等學力
工作動態
題庫考試
答辯申請
相關規定
文件下載
題庫選課
黨建工作
支部活動
學習材料
黨紀法規
黨史教育
校史校情
規章制度
招生制度
培養制度
學位制度
教師制度
研究生手冊
同等學力
辦事指南
辦事流程
信息發布
通知快訊
新聞動態
首頁
>
通知快訊
> 正文
通知快訊
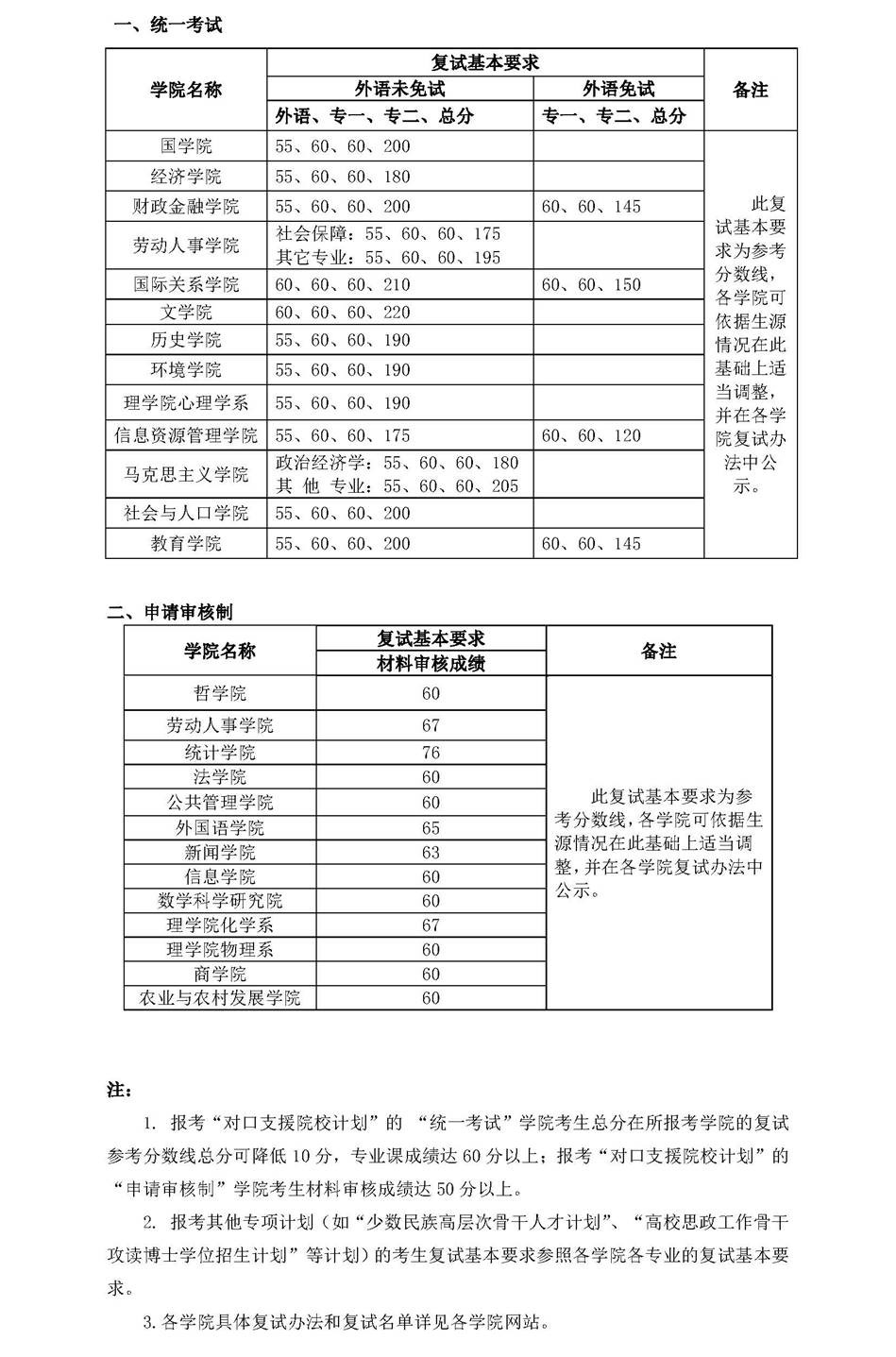
中國人民大學2018年博士生復試基本要求
時間:
2018-04-13 19:52:22
來源:研招辦
點擊:
分享:
北京市海淀區中關村大街59號
郵編:100872
網站地圖
丨
法律聲明
丨
聯系地址
Copyright ? 2005-2023 RUC.EDU.CN 京公網安備110402430004號 京ICP備05066828號-1
top
大发888客服电话
|
百家乐在线怎么玩
|
百家乐官网高人破解
|
帝王百家乐官网全讯网2
|
宝马会百家乐官网的玩法技巧和规则
|
百家乐金海岸软件
|
188金宝博开户
|
澳门百家乐娱乐城送体验金
|
百家乐官网庄闲机率
|
金花百家乐的玩法技巧和规则
|
线上百家乐官网赢钱
|
幸运水果机小游戏
|
百家乐官网翻天在线观看
|
皇冠足球投注
|
362百家乐的玩法技巧和规则
|
赌博百家乐官网秘籍
|
大发888娱乐场下载sampling id112
|
电子百家乐官网打法
|
博雅德州扑克网页版
|
真人百家乐是啥游戏
|
百家乐官网怎么
|
雁荡棋牌游戏
|
TT百家乐现金网
|
澳门百家乐官网网站bt
|
大发888游戏客服电话
|
方形百家乐官网筹码
|
百家乐官网视频打麻将
|
玩百家乐都是什么人
|
网上百家乐能作弊吗
|
百家乐官网网络娱乐场开户注册
|
网上百家乐官网可靠
|
大发888娱乐场是真是假
|
大世界百家乐现金网
|
葡京百家乐官网的玩法技巧和规则
|
真人百家乐官网是啥游戏
|
太阳城棋牌
|
大发888在线娱乐游戏
|
赌场百家乐作弊
|
百家乐烫金筹码
|
风水24山走水
|
红树林百家乐官网的玩法技巧和规则
|